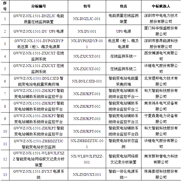
国网宁夏公司2015年第一批物资招标采购的评标工作已结束,经评标委员会评审,将招标结果公示如下:


投标人对以上结果如有疑义,可以自公示之日起3日内,向招标人提出并要求答复。
国网宁夏电力公司物资部
监察部
宁夏天鹰电力物资有限公司
二〇一五年一月二十七日
国网宁夏公司2015年第一批物资招标采购废标原因公示
各潜在投标人:
国网宁夏公司2015年第一批物资招标采购工作已完成,现将招评标有关主要废标原因公示如下。
分标编号: GWWZ-NX-1501-DNZLJC 货物名称:电能质量在线监测装置




国网宁夏公司2015年第一批物资招标采购的评标工作已结束,经评标委员会评审,将招标结果公示如下:


投标人对以上结果如有疑义,可以自公示之日起3日内,向招标人提出并要求答复。
国网宁夏电力公司物资部
监察部
宁夏天鹰电力物资有限公司
二〇一五年一月二十七日
国网宁夏公司2015年第一批物资招标采购废标原因公示
各潜在投标人:
国网宁夏公司2015年第一批物资招标采购工作已完成,现将招评标有关主要废标原因公示如下。
分标编号: GWWZ-NX-1501-DNZLJC 货物名称:电能质量在线监测装置



